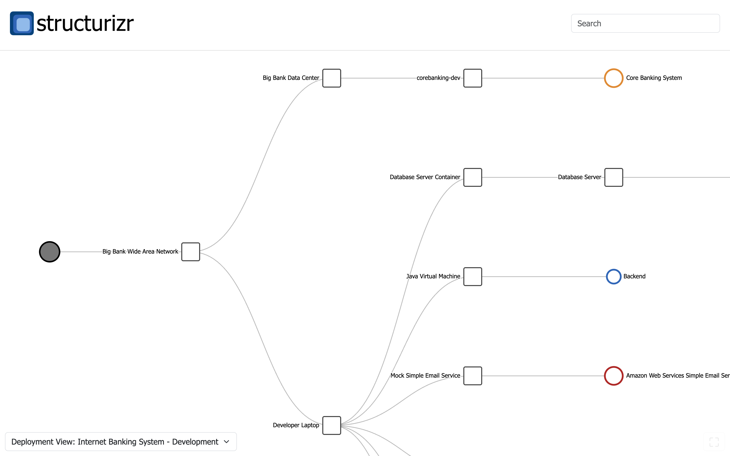
Additional visualisations

A number of additional visualisations are available, which allow you to explore the structure of the underlying software architecture model. To access them, click the graph button while viewing a diagram, or the “Explore” link on the workspace summary page.


This site uses Just the Docs, a documentation theme for Jekyll.